手游攻略 第2015页

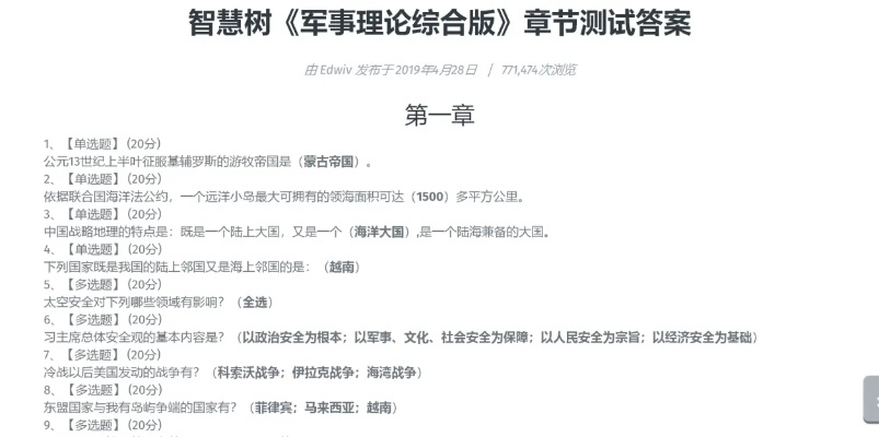
(知道军事理论答案2021见面课答案世界军事发展大趋势)2024年军事理论智慧树答案:揭秘未来军事发展趋势及战略思考

(知道军事理论答案2021见面课答案世界军事发展大趋势)2024年军事理论智慧树答案:揭秘未来军事发展趋势及战略思考

手游攻略 213
揭秘未来军事发展趋势及战略思考随着科技的飞速发展,军事领域也在不断变革,本文将根据2024年军事理论智慧树答案,对揭秘未来军事发展趋势及战略思考进行深入分析,旨在为我国军事现代化建设提供有益的参考。未来军事发展趋势1、信息化战争信息化战争将成为未来战争的主要形式,随着信息技术的广泛应用,战场信息获取、处理和传...
(游戏国际服怎么玩)学会如何在国际服游戏中游刃有余:游戏攻略和技巧

(游戏国际服怎么玩)学会如何在国际服游戏中游刃有余:游戏攻略和技巧

手游攻略 202
游戏攻略与技巧随着互联网技术的发展,越来越多的玩家开始尝试国际服游戏,享受全球竞技的乐趣,如何在国际服游戏中脱颖而出,成为真正的游戏高手呢?本文将从多个角度进行分析,提供实用的攻略和技巧,帮助玩家在国际服游戏中游刃有余。了解游戏背景与规则1、熟悉游戏设定:了解游戏的世界观、角色设定和故事背景,有助于玩家更好地...
(仙剑古风游戏)仙剑游戏单机版手机版:探寻古琴谜团,重拾仙凡交错的旅程

(仙剑古风游戏)仙剑游戏单机版手机版:探寻古琴谜团,重拾仙凡交错的旅程

手游攻略 198
探寻古琴谜团,重拾仙凡交错的旅程——《仙剑》游戏单机版手机版深度解析随着科技的不断发展,手游市场日益繁荣,经典单机游戏也逐渐移植到手机平台。《仙剑》游戏单机版手机版无疑是一款备受玩家喜爱的作品,这款游戏以探寻古琴谜团为主线,带领玩家重拾仙凡交错的旅程,本文将从多个角度对这款游戏进行分析,并提出一些常见问题及解...
(手机和电脑连接显示无法识别usb怎么回事)解决手机连接电脑时无法识别USB设备的常见问题与详细步骤指南

(手机和电脑连接显示无法识别usb怎么回事)解决手机连接电脑时无法识别USB设备的常见问题与详细步骤指南

手游攻略 204
解决手机连接电脑时无法识别USB设备的全面指南随着智能手机和电脑在日常生活中的普及,我们经常需要将手机连接到电脑进行数据传输、充电或调试,有时我们会遇到手机连接电脑时无法识别USB设备的问题,本文将为您详细介绍这一问题的原因、解决方案以及常见问答,帮助您轻松解决这一难题。问题分析1、硬件问题 - 手机US...
(《豚鼠特工队》在线观看)豚鼠特工队免费观看中文版:在线找寻你的冒险乐趣

(《豚鼠特工队》在线观看)豚鼠特工队免费观看中文版:在线找寻你的冒险乐趣

手游攻略 199
豚鼠特工队:在线探寻冒险乐趣的绝佳选择在数字化时代,网络为我们提供了丰富的娱乐资源,动画电影《豚鼠特工队》以其独特的魅力吸引了众多观众,本文将围绕《豚鼠特工队》免费观看中文版,为您在线找寻冒险乐趣,从多个角度进行分析和介绍。电影简介《豚鼠特工队》是一部由克里斯·韦奇执导,瑞恩·雷诺兹、克里斯托弗·沃肯等配音的...
(魔幻森林游戏攻略)探寻梦幻魔法森林之旅:无限金币等待解锁的神秘奇幻世界

(魔幻森林游戏攻略)探寻梦幻魔法森林之旅:无限金币等待解锁的神秘奇幻世界

手游攻略 201
探寻梦幻魔法森林之旅:无限金币等待解锁的神秘奇幻世界在科技的飞速发展下,网络游戏已经成为人们休闲娱乐的重要方式之一,以“梦幻魔法森林”为主题的冒险游戏,凭借其独特的神秘氛围和丰富的游戏设定,吸引了无数玩家沉浸其中,本文将带您走进这个无限金币等待解锁的奇幻世界,从多个角度进行分析和介绍。游戏背景与设定1、游戏背...
探究无序次元宝箱升阶的详细步骤与技巧,助你快速提升宝箱等级

探究无序次元宝箱升阶的详细步骤与技巧,助你快速提升宝箱等级

手游攻略 205
探究无序次元宝箱升阶:详细步骤与技巧解析随着游戏产业的快速发展,无序次元宝箱作为一种独特的游戏道具,越来越受到玩家的关注,如何快速提升宝箱等级,成为了许多玩家关心的问题,本文将从多个角度分析无序次元宝箱升阶的详细步骤与技巧,帮助你迅速提升宝箱等级。无序次元宝箱升阶概述无序次元宝箱是一种含有随机道具的游戏道具,...
附近华硕电脑维修服务,专业维修电脑,快速可靠,贴心维修,让您无忧工作。

附近华硕电脑维修服务,专业维修电脑,快速可靠,贴心维修,让您无忧工作。

手游攻略 207
华硕电脑维修服务:专业、快速、可靠,为您的工作保驾护航随着科技的快速发展,电脑已经成为我们生活和工作中不可或缺的工具,电脑在使用过程中难免会出现故障,这时,找到一家专业、快速、可靠的电脑维修服务就显得尤为重要,本文将为您介绍附近华硕电脑维修服务,并通过多元化的方向进行分析,解答您可能关心的问题。专业维修,让您...
(美国越狱判几年)美国嫌犯越狱!踢破审讯室墙壁逃跑,当局全力追捕逃犯。

(美国越狱判几年)美国嫌犯越狱!踢破审讯室墙壁逃跑,当局全力追捕逃犯。

手游攻略 202
美国嫌犯越狱事件引发关注:踢破审讯室墙壁逃跑,当局全力追捕逃犯美国一名嫌犯在审讯过程中踢破审讯室墙壁成功逃跑,这一事件引起了广泛关注,本文将从多个角度分析这一事件,探讨其中的原因、影响以及可能带来的问题。事件回顾据悉,这名嫌犯在美国某地被警方拘捕,并在审讯过程中趁机踢破审讯室的墙壁逃跑,目前,当地警方已经全力...
(半盏复古行官网)探索半盏复古行的魅力:现在还能享受这种独特体验吗?

(半盏复古行官网)探索半盏复古行的魅力:现在还能享受这种独特体验吗?

手游攻略 201
探索半盏复古行的魅力:现代生活中的独特体验在现代社会,随着科技的发展和生活的快节奏,人们越来越渴望寻找一种回归自然、返璞归真的生活方式,在这样的背景下,半盏复古行作为一种独特的体验,逐渐受到了广泛关注,现在我们还能享受到这种独特的复古魅力吗?本文将从多个角度进行分析和介绍。半盏复古行的魅力所在1、传统文化与现...